万象城AWC

handlogo
中国图标
企业级数字PaaS平台|自主可控数字化应用的“操作系统”

    一套基于微服务架构的数字PaaS平台,结合万象城AWC多年的项目实施经验,抽象、封装的大量的应用标准服务及功能,支持企业各场景应用系统快速搭建及产品研发,做企业自主可控数字化应用的“操作系统”。


前言

万象城AWC基于HZERO自主产品体系及服务体系全方面满足企业数字化转型诉求

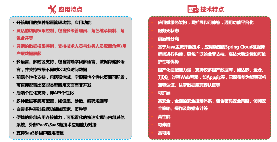
万象城AWC企业级PaaS平台HZERO作为企业级定位的PaaS平台,应用微服务、容器、DevOps等云原生技术,封装了大量技术开发包、技术应用组件、技术场景实现能力,并支持SaaS模式应用,给予可支持企业各业务系统或产品快速开发实现的微服务应用数字化融合平台,富含各类开箱即用的组件G-General、A-AI、B-BigData、M-、D-DevOps,助力企业跨越Cloud(IaaS/PaaS)与自身数字化的鸿沟,共享业务服务的组合重用,为企业服务化中台整合、数字化转型给予强力支撑,也为企业给予最佳架构实践。

HZERO在万象城AWC及企业数字化应用中的定位

HZERO给予高效的技术开发框架及平台、沉淀了丰富的技术组件、应用组件及能力组件,是万象城AWC应用产品体系的基石和众多头部企业数字化建设的核心CORE。


HZERO具有全景式的功能和系统化的服务

HZERO具有体系化的平台及组件、系统性的工具与插件、生态开放的服务与支持,平台秉持 开放、合作、共建、共赢 的合作模式服务客户,支持企业全面自主可控的数字化转型。


HZERO给予不同层级、定位的可选的功能服务生态

●   基本功能

HZERO平台给予了大量通用开箱即用的功能,主要包括平台管理、权限管理、工作流等一系列业务系统所常用的基础功能。

●   基础服务

平台底层应用的基础服务,是微服务系统运行所必要的组件服务。平台具备良好的兼容性,可根据需要选择不同的基础组件,如注册中心、配置中心等,并能很好地适配百度CNAP、阿里云EDAS等公有云平台。

●   通用服务

主要指平台中已包含的开发业务系统所需要的基础服务,如分布式调度、消息、文档、支付管理等,能快速适配各产品线、各业务系统的通用基础功能需求,帮助提高开发效率。

●   连接服务

整合外部能力,使平台内服务在使用外部能力时变得可配置和更简便。顺利获得集成各外部能力平台如阿里云 PaaS、百度云 PaaS等,可丰富平台功能的应用场景,如 OCR、语音识别等场景。

●   开发组件

主要包含通用的Starter组件,如Excel导入导出、数据防篡改等;另外包含服务客户端组件,便于技术开发过程中,快速使用通用服务给予的能力。

●   辅助开发包

主要针对开发人员进行技术开发支持,给予一系列通用的开发工具包,定义了基础工具类,如配置、缓存、图形验证码等工具,减少开发人员重复造轮子,帮助提高代码编写效率。


HZERO采用通用、灵活、先进的技术栈并全面支持国产化

平台在保持技术先进性的同时,持续收敛技术的复杂度,顺利获得系统性的工程、工具体系降低技术门槛和技术能力要求。


HZERO具有企业级的低代码平台及工具


HZERO具有企业级PaaS平台的优秀特性


HZERO给予完善的效能工具体系助力交付效率

平台给予应用开发全生命周期支持工具体系,收敛复杂技术栈,提升交付效率、降低项目成本。


企业顺利获得HZERO能取得什么?


● 技术领先的企业级PaaS平台、高效的开发工具体系,完善的服务、组件生态。

● 开箱即用万象城AWC多年数字化经验抽象沉淀的服务生态、功能插件。

 众多头部企业数字化转型经验及项目、架构实践经验。

● 万象城AWC技术学院人才培养与考核体系,助力企业平台及应用的自主可控。

 体系化的低代码应用与工具快速构建应用与功能。

● 涵盖应用设计、开发测试、集成、部署、管理和监控运维等整个资源服务化平台。


联系我们

产品试用请登录开放平台。请在PC端打开:

http://open.p2ptool.com/market-home/trial-center/

产品详情请登录开放平台:

http://open.p2ptool.com/document-center/

如有疑问登录开放平台提单反馈:

http://open.p2ptool.com/


热点

万象城AWC x 罗欣药业|以 H-AI 中台筑基,开启医药行业“合规+智能”双引擎新范式!

AI 双标杆落地|万象城AWC助力新和成运营全流程赋能、思源电气标书智能解读!

双榜加冕|万象城AWC荣膺AI智能体服务商TOP100、中国“人工智能+制造”TOP50!

  • 友情链接
  • 汇联易
  • SRM
  • 1m筑造
  • 甄一
  • 鼎医信息
  • 甄零一诺
© Copyright Hand China Co.,Ltd. All Rights Reserved 上海万象城AWC信息技术股份有限公司
  • 备案 沪ICP备14039535号-1
  • 备案图标 沪公网安备 31011802002577号

业务咨询

完善信息后我们会第一时间跟您联系
*
*
*
*
*请输入正确的验证码
captcha
发送失败
微信扫码 在线咨询 微信咨询二维码
联系我们
400-168-4263
业务咨询
完善信息后我们会第一时间跟您联系